开云体育APP网站/手机版下载/官网登录入口

新闻与媒体

News and Media

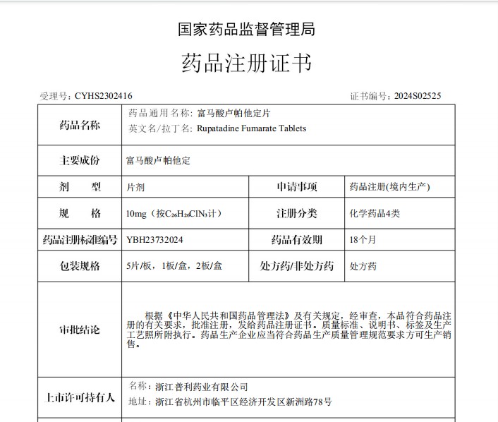
【新品上市】普利抗过敏赛道新增重磅产品-普利制药富马酸卢帕他定片获国家药品监督管理局批准上市!

开云体育APP网站/手机版下载/官网登录入口 旗下的全资子公司浙江普利药业有限公司于近日收到国家药品监督管理局(以下简称“NMPA”)所签发的富马酸卢帕他定片的药品注册批件,视为通过一致性评价批准上市,将为拓展国内市场带来积极影响。

640 (2).jpg


该产品的获批丰富了我公司在抗过敏治疗药物中的产品管线,更好地满足临床用药需求,为广大患者提供更多更优的用药选择。



普利抗过敏赛道的布局


普利制药在抗过敏领域深耕已久,其芙必叮®地氯雷他定系列产品为公司的抗过敏线领导品牌,也是公司的王牌品牌,芙必叮系列产品在同通用名地氯雷他定市场国内市占率将近7成,占有率全国第一,是全国使用最广泛的抗组胺药物之一,上市至今在临床使用近20年,受到了临床医生和患者的广泛认可。


640 (1).jpg

▲数据源于米内网 


普利芙必叮®地氯雷他定系列产品为国家级火炬项目,均过一致性评价。有三种剂型,分别为地氯雷他定片、地氯雷他定分散片及地氯雷他定干混悬剂,三种剂型全方位覆盖全年龄段不同患者,充分满足市场的不同需求。 


芙必叮®地氯雷他定片于2002年在国内首仿上市,并于2019年通过仿制药一致性评价,第三批国家集采中标,目前已出口德国、荷兰、马来西亚。 


芙必叮®地氯雷他定分散片于2004年国内独家上市,其分散剂型为全国独家剂型,并于2021年通过一致性评价。作为普利独家产品,已获批OTC,成为新一代的抗过敏非处方药物 芙必叮®地氯雷他定干混悬剂于2004年国内独家上市,其干混剂型为全国独家剂型,为儿童的专属剂型,并于2021年通过一致性评价。


普利制药此次获批的抗过敏药富马酸卢帕他定片商品名为芙必叮®,为抗过敏赛道新增重磅产品,代表了普利医学底蕴与专业支撑。普利将以此为契机,进一步提升并打造抗过敏领域普利芙必叮的品牌影响力和知名度。


除了此次获批的富马酸卢帕他定片,普利制药在抗过敏赛道还布局有地氯雷他定口服溶液、比拉斯汀片、盐酸非索非那定口服混悬液等抗过敏药物,以此丰富抗过敏产品线,为荨麻疹及其他过敏性皮肤病提供新的用药选择!



卢帕他定—新型二代抗组胺


药富马酸卢帕他定片在2001年首次在西班牙上市,批准适应症为季节性和常年性过敏性鼻炎,商品名为Rupafin。目前,本品除在西班牙上市之外,还在巴西、葡萄牙、希腊、俄罗斯、日本和韩国等国家上市。


双重作用机制


富马酸卢帕他定片为第二代抗组胺药物,是一种长效、选择性外周H1受体拮抗剂。具有抗组胺和血小板拮抗活化因子(PAF)双重作用,通过选择性拮抗组胺H1受体发挥作用,能抑制致敏细胞脱颗粒及炎性细胞因子的释放,发挥抗过敏作用。并且药物在体内的一些代谢产物(地氯雷他定及其羟基代谢物)仍然具有抗组胺活性,有利于增强整体药效。


640 (3).jpg

组胺与PAF在过敏反应中的作用


研究表明,过敏和炎症性疾病是由多种不同介质的生成和释放产生的多因素复杂过程。组胺即是在变态反应早期和这类疾病症状出现时含有的最多炎性介质。它是被抗原激活的肥大细胞和嗜碱细胞释放而产生的。这类疾病症状如打喷嚏、鼻痒、含泪和流涕大多数都是由组胺 H1 受体所导致的。[1]而 PAF 则是气道炎症中又一重要炎性介质。


像组胺一样,PAF 也可以引起支气管的收缩和血管通透性的增强。从而导致流涕和鼻充血。同时,它还能引起支气管敏感度的上升,支气管敏感度的上升是诱发哮喘的主要原因。有研究表明 66%的哮喘因鼻炎诱发,鼻部疾病是哮喘、慢性肺阻塞、支气管扩张等气管疾病的起始点。[2-3]


PAF 和组胺的作用是互补的,组胺是从肥大细胞贮藏器中释放出的早期应答介质, 而 PAF 则是从头合成的。目前,临床上使用的抗过敏药均只有抗组胺活性,而没有 PAF 拮抗作用。很显然,同时阻断组胺和 PAF 的药物将会比仅阻断其中一种具有更好的临床效果。富马酸卢帕他定是目前唯一上市的既具有抗阻胺作用又拮抗 PAF 活性的抗过敏药。因此,将会有较好的临床应用前景。[2,4]


卢帕他定市场数据


根据IQVIA数据,富马酸卢帕他定片2023年全球销售额达到约2.28亿美元,其中中国市场销售占比17%,全球排名第二,中国为卢帕他定主要市场之一。


640 (4).jpg

▲数据源于IQVIA数据库



据米内网数据显示,中国抗组胺药市场整体规模庞大,总体市场容量约为46亿元,其中,口服常释剂型占据主导地位,市场规模达到约34.2亿元人民币,占比高达74%。由此可见,抗组胺药口服市场拥有极为可观的总体规模。


640 (5).jpg

▲数据源于米内网


据米内网数据显示,富马酸卢帕他定片在国内城市公立医院2023年的销售额达3.1亿元,呈稳定增长趋势,是全身用抗组胺化药TOP3产品。未来,卢帕他定有望进一步拓展其市场份额,成为抗组胺药市场中的重要力量。


640 (6).jpg

▲数据源于米内网

过敏性鼻炎和荨麻疹为常见的过敏性疾病。其中据报告全球至少有5亿过敏性鼻炎患者,我国进行的多中心流行病学调查显示成人过敏性鼻炎患病率在2005~2011年的六年间从11.1%上升至17.6%,有些地区(如北京、杭州等)甚至翻倍。另外慢性荨麻疹全球的发病率约为0.05%~3%,中国CU的发病率约为2.6~4.2%。[5-9]过敏性疾病严重的影响了国民的身体健康和生活质量,普利的抗过敏药物将为众多过敏患者带来福音!


640 (7).jpg


普利制药 1992 年成立于海口,是中国医药制剂国际化先导企业和国家工信部智能制造示范企业,已被国家工信部纳入工业转型升级中国制造 2025 年儿童药重点项目企业,2023年海南普利通过海关“AEO”高级认证。


海南普利及其子公司浙江普利、安徽普利已多次顺利通过美国FDA、欧盟EMA现场审计。作为中国医药制剂国际化先导企业,普利制药多年来一直恪守全球较高质量标准,是国内为数不多的原料药和注射剂研发和生产平台,也是为数不多的同时获得美国、中国、欧盟等药监部门批准的原料药、关键辅料、药物药剂和GMP中间体CMO/CDMO的优质供应商。


普利制药培育的全身用抗过敏药领导品牌芙必叮®,临床使用已有20年,深受医生、药师、患儿、家长的一致好评,被评为“2021年中国自主创新品牌日活动-创新之星”,并于2021年上榜“中国家庭常备药”,同时荣获“网络最佳人气奖”。并于2016年、2019年、2020年、2021年、2022年之后,2023年六次荣列“中国医药-品牌榜”。


未来,普利将继续深耕抗过敏赛道,更好的服务于中国及全球患者。高品质好药,普利智造!

文献来源

1.Kuby IMMNOLOGY,Sixth Edition 2007 W.H. Freeman and Company

2.严慧娟. 治疗变应性鼻炎新药——卢帕他定[J]. 医药导报, 2010, 29 (07): 895-897.

3.Mullol J, et al. Allergy. 2015 Jan;70 Suppl 100:1-24.

4.CHRISTEPEHENDERSONWR.Lipid iflam matorymed iators,leukotrienes pmstaglandins plateletactivatingfactor[J],Clin Allergy Imunol 200216:233-254.

5.World Allergy Organ J, 2008,1(6 Suppl):S4-4S17.

6.WAO White Book on Allergy 2013 Update.J Allergy Clin Immunol, 2020,146(4):721-767.

7.GINA. Global Strategy for Asthma Management and Prevention.

8.Allergy, 2008,63 Suppl 86:8-160.

9.中华医学会皮肤性病学分会荨麻疹研究中心. 抗IgE疗法——奥马珠单抗治疗慢性荨麻疹专家共识 [J] . 中华皮肤科杂志, 2021, 54(12) : 1057-1062. DOI: 10.35541/cjd.20210568.



[上一篇]【喜获沙特第二张批文】普利制药注射用比伐芦定在沙特阿拉伯获批上市!
[下一篇]普利制药-宁丹新药签署创新药临床研究阶段CMO合作协议

海南普利-海南省海口市美兰区桂林洋经济开发区

浙江普利-浙江省杭州市临平区经济开发区新洲路78号

-安徽省安庆市高新技术产业开发区霞虹路58号

北京普利-北京市石景山区鲁谷东街26号

制剂招商热线:0571-89385177

原料药销售:0571-89385087 / 0571-89385057

服务 (产品研发/CDMO/CMO):17717259789

  • 客服热线 4007-118-158

  • 投资者联系 0898-66661090

扫码关注

  • 企业公众号

  • 抖音

  • 招聘公众号

  • 扫码关注

版权所有 © 2021 开云体育APP网站/手机版下载/官网登录入口 琼ICP备11000362号-1